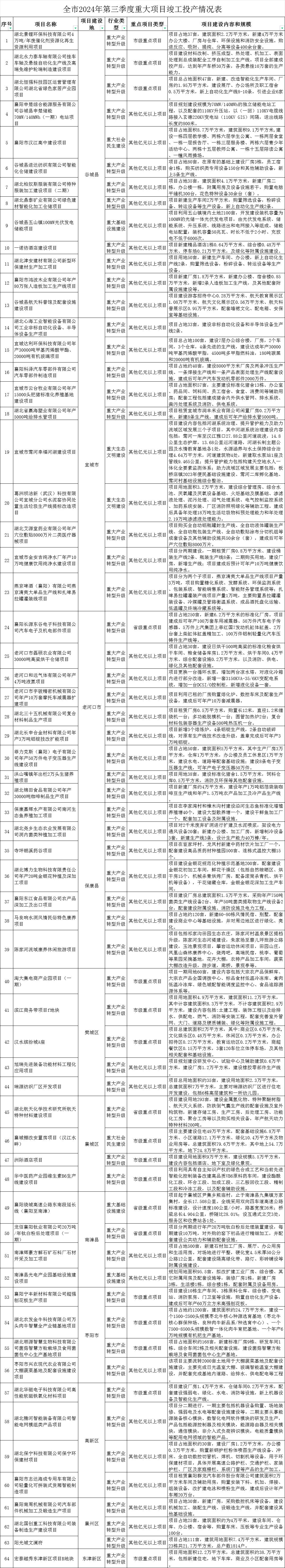
2024年第三季度,全市累计竣工或部分投产重大项目64个,总投资310.3亿元。
按所在区域分:谷城县13个,宜城市10个,老河口市9个,保康县7个,樊城区5个,襄城区4个,南漳县4个,枣阳市4个,高新区4个,襄州区3个,东津新区1个。
按重点类型分:省级重点项目4个,占竣工投产项目总数6.3%;市级重点项目14个,占竣工投产项目总数21.9%;其他重大项目46个,占竣工投产项目总数71.8%。
按行业类型分:重大产业转型升级类项目57个,占竣工投产项目总数89.1%;重大基础设施建设类项目3个,占竣工投产项目总数4.7%;重大社会民生建设类项目2个,占竣工投产项目总数3.1%;重大生态文明建设类项目2个,占竣工投产项目总数3.1%。
